FH SPORTS
学院概况
学院简介
院长寄语
发展历程
现任领导
组织机构
联系我们
MBA中心
中心概况
新闻中心
师资力量
招生专栏
教学培养
资料下载
学苑天地
通知公告
师资队伍
教授
副教授
讲师
校外兼职教师
教学名师
政策文件
本科教学
专业介绍
教学建设
教学成果
教务通知
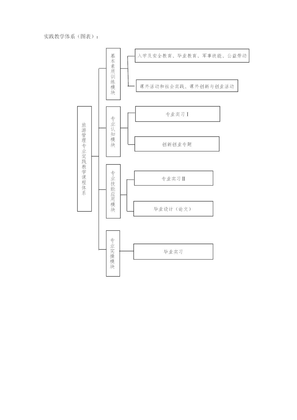
实践教学
实验教学
创新创业
教研活动
教学督导
精彩瞬间
教学荣誉
学科科研
学科介绍
招生培养
导师队伍
学术交流
科研项目
科研团队
科研成果
党群建设
党群组织
党务指导
党建制度
党建新闻
党务公开
统战工作
廉政建设
理论学习
工会工作
管院先锋
学生工作
队伍建设
管理制度
学生服务
思想教育
活动通知
日常管理
学风建设
文化育人
招生就业
第二课堂
基层团建
迎新动态
人才引进
校友工作
优秀校友
FH SPORTS
本科教学
专业介绍
培养方案
正文
专业介绍
专业概况
培养方案
教学大纲
授课计划
旅游管理专业培养方案
2024-11-17
友情链接
民建会员闫海的建言献策获市委主要领导批示
/
民建会员闫海的建言献策获省领导批示
/
FH体育(国际)官方网站
/
大连理工大学
/
东北大学
/
辽宁大学
/
沈阳建筑大学
/
学院概况
学院简介
院长寄语
发展历程
现任领导
组织机构
联系我们
MBA中心
中心概况
新闻中心
师资力量
招生专栏
教学培养
资料下载
学苑天地
通知公告
师资队伍
教授
副教授
讲师
校外兼职教师
教学名师
政策文件
本科教学
专业介绍
教学建设
教学成果
教务通知
实践教学
实验教学
创新创业
教研活动
教学督导
精彩瞬间
教学荣誉
学科科研
学科介绍
招生培养
导师队伍
学术交流
科研项目
科研团队
科研成果
党群建设
党群组织
党务指导
党建制度
党建新闻
党务公开
统战工作
廉政建设
理论学习
工会工作
管院先锋
学生工作
队伍建设
管理制度
学生服务
思想教育
活动通知
日常管理
学风建设
文化育人
招生就业
第二课堂
基层团建
迎新动态
人才引进
CopyRight 2019 FH体育(国际)官方网站工商管理学院
多宝app·平台(中国)官方下载
|
完美在线登录
|
江南平台_江南平台(中国)
|
华体平台
|
IM网页版登录入口_IM(中国)
|
乐投在线
|
完美网页版
|
星空平台
|
安博web版登录入口
|